Icon Werkstatt für Kollegiale Führung
Werkstatt für kollegiale Führung
Kollegiale Unternehmensnachfolge

Mate­ri­al-Down­load

Lizenz

Hier stel­len wir die wich­tigs­ten Abbil­dun­gen und Vor­la­gen aus unse­ren Publi­ka­tio­nen zum kos­ten­lo­sen Down­load bereit. Es gel­ten die Bedin­gun­gen der Crea­ti­ve-Com­mons-Lizenz Crea­ti­ve Com­mons „Namens­nen­nung 4.0“.

Sie dür­fen das Mate­ri­al ger­ne für Ihre eige­nen Zwe­cke ver­wen­den, auch in einem kom­mer­zi­el­len Kon­text, auch im Wett­be­werb zu uns, solan­ge Sie die Bezugs­quel­le https://kollegiale-nachfolge.de/ nen­nen bzw. den in den Gra­fi­ken ent­hal­te­nen Lizenz­hin­weis nicht ent­fer­nen.

Zu Aus­wer­tungs­zwe­cken, wel­che Datei­en wie oft von wie vie­len ver­schie­de­nen Benut­zern her­un­ter­ge­la­den wer­den, set­zen wir einen Coo­kie, sobald Sie auf eine Abbil­dung kli­cken. Mit der Benut­zung der nach­fol­gen­den Mate­ria­lis­te akzep­tie­ren Sie die des­sen Ver­wen­dung.

Aus­wahl

Sie kön­nen wäh­len, zu wel­chen Publi­ka­tio­nen Sie die Down­load-Mate­ria­li­en sehen möch­ten. Vie­le Mate­ria­li­en sind in meh­re­ren Publi­ka­tio­nen ent­hal­ten. Unab­hän­gig von den aus­ge­wähl­ten Quel­len erhal­ten Sie immer die aktu­el­le Ver­si­on der Gra­fik. 

Nach­fol­gend fin­den Sie die Über­sicht über die ver­füg­ba­ren Gra­fi­ken. Um zur hoch auf­ge­lös­ten Datei zu gelan­gen, kli­cken Sie bit­te zuerst auf die jewei­li­ge Abbil­dung. Bit­te haben Sie etwas Geduld, wenn wegen der vie­len Gra­fi­ken die Lade­zeit beim ers­ten Mal etwas län­ger dau­ert.

OE-Rad-detail­liert
Orga­land­kar­te-Bsp-engl
Orga­land­kar­te-Bsp-mini­mal
Orga­land­kar­te-Bsp-mit­Hg
Orga­land­kar­te-Bsp-mit­H­g­Und­Def
Orga­land­kar­te-Bsp-ohneHg
Org­Ele­men­te
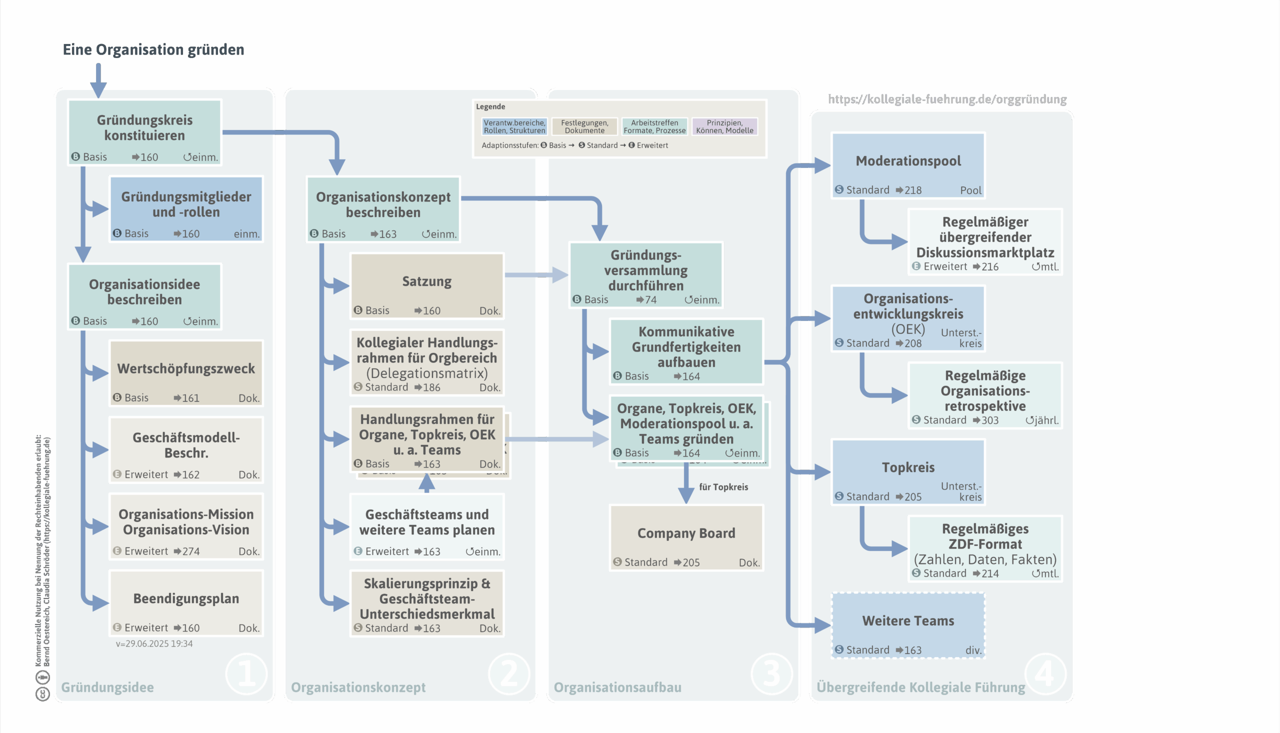
Org­Start­Pro­zess
Pro­jekt-Geschäfts­kreis
Rol­len-Kar­rie­re-Modell-mit­Le­gen­de
Rol­len-Kar­rie­re-Modell-mit­Le­gen­de­Sol­lIst
Rol­len-Kar­rie­re-Modell
Rol­len­defi­ni­ti­on-Meta­ebe­ne
Rol­len­defi­ni­ti­on-pro­zess
rol­len­klä­rung
Rol­len­kon­sti­tu­ti­on-Öko­nom
RUS-kol­le­gia­le-fueh­rung
RUS-kol­le­gia­le-fueh­rung